InterAgro

Objetivos

Objetivo General

Objetivo General

El objetivo principal de nuestro programa es establecer una plataforma digital que facilite la comunicación efectiva entre los campesinos y los compradores, con el propósito de mejorar la comercialización de los productos del campesino. A través de esta plataforma buscamos brindar a los campesinos una herramienta que les permita comerciar sus productos de una manera eficiente

Objetivos Específicos

problematica

problematica

problematica

Falta de Acceso a Mercados Amplios: Los campesinos a menudo tienen dificultades para acceder a mercados más grandes y rentables debido a limitaciones geográficas y falta de conexiones con compradores y distribuidores.

Dependencia de intermediarios: Los intermediarios pueden ejercer control sobre los precios y condiciones, reduciendo las ganancias de los campesinos y aumentando la inseguridad en las transacciones.

Inseguridad en las transacciones: Los campesinos pueden enfrentar incertidumbre en cuanto al pago y la entrega de productos al interactuar con compradores desconocidos.

Dificultad para Garantizar la Calidad y la Entrega: 2 Mantener la calidad y garantizar la entrega confiable de los productos puede ser un desafío para los campesinos, lo que afecta la confianza de los compradores.

justificacion

justificacion

justificacion

Este proyecto aborda directamente el problema de los intermediarios que suelen explotar a los productores, ofreciéndoles precios injustamente bajos por sus productos; A través de nuestra plataforma, los campesinos pueden conectarse directamente con compradores y distribuidores eliminando a intermediarios que tienden a aprovecharse de su situación lo cual permite a los campesinos ofrecer sus productos a un precio justo y competitivo, lo que consecuentemente aumenta sus ingresos y les brinda oportunidades para negociar condiciones más favorables con distribuidores. Esto tiene un impacto positivo directo en la calidad de vida de los productores y sus familias. El proyecto tiene enfoque de la accesibilidad y la simplicidad de uso, lo que implica que se adapta a las necesidades de los campesinos, ya que muchos pueden tener experiencia limitada con la tecnología de ahí que la plataforma ayuda a conectar directamente a los productores con los compradores ofreciendo un canal de comunicación directa entre ellos, lo cual apunta hacia la facilitación entre la negociación y la coordinación de transacciones, lo cual nos permite crear una relación más transparente y beneficiosa para ambas partes.

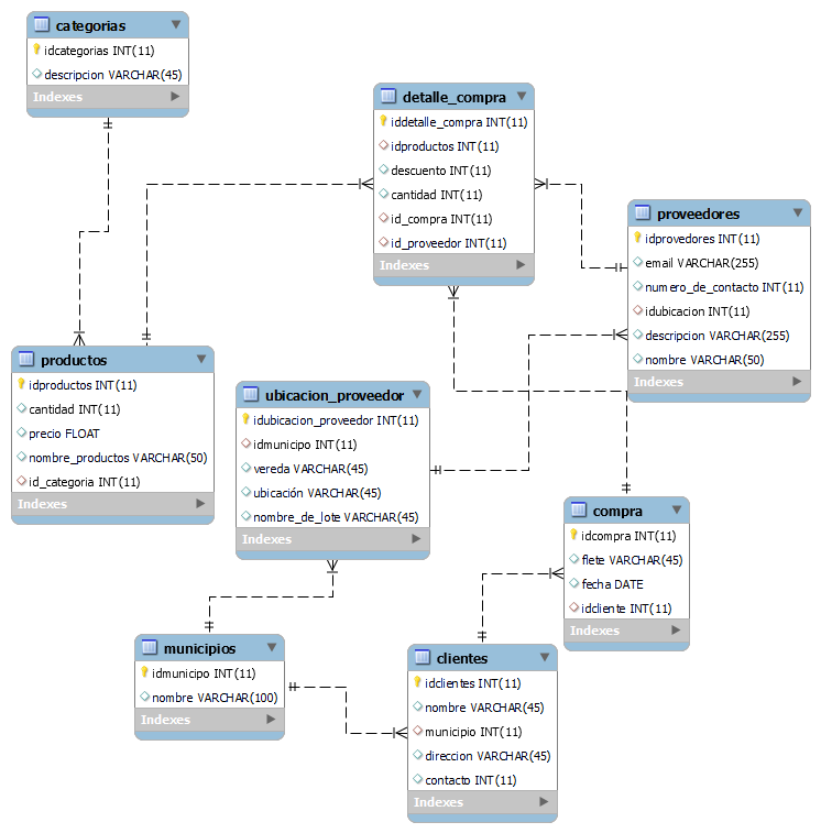
modelo entidad entidad-relacion

entidad-relacion

Modelo entidad-relacion